网站首页
学校概况
学校简介
历史沿革
现任领导
领导关怀
名师风采
顾问教授
办学成就
校园撷英
校友风采
学校章程
党群部门
党委办公室(审计处、校友办、信访处)
组织人事部(党校)
组织工作
人事工作
宣传统战部
纪检监察处
学生工作部(学生处、大学生心理健康教育中心)
学生资助管理中心
武装部 (保卫处)
工会(离退休办公室)
团委
行政部门
校长办公室
教务处(教学督导办公室)
财务处
科研规划处(高等教育研究所、项目办)
招生就业处(创新创业中心)
资源保障中心
后勤工作
基本建设工作
国有资产管理处 (招标管理办公室)
对外合作与国际交流处
教学部门
资源与安全学院
智能制造学院
电气工程学院
信息工程学院
人工智能学院
交通学院
土木工程学院
财商学院
体育艺术学院 (公共艺术教学部)
马克思主义学院
公共基础学院
教辅部门
信息中心
继续教育学院(培训处、职业技能鉴定中心)
图书馆(档案馆)
招生就业
招生信息网
就业信息网
合作办学
工学交替
中外合作办学
工信新闻
二十大专栏
通知公告
学习动态
学习专栏
党纪学习教育
主题教育
党史学习教育
清廉学校
疫情防控
通知公告
工作动态
信息速递
防控知识
网站首页
>
通知公告
>
正文
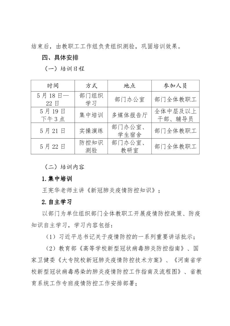
河南工业和信息化职业学院关于组织开展教职工返校“防疫第一课”的通知
作者: 时间:2020-05-15 点击数:
附件1:
学习资料包1.zip
附件2:
学习资料包2.zip
上一篇:
河南工业和信息化职业学院关于开展“出彩河南人”2020最美教师宣传推介活动的通知
下一篇:
河南工业和信息化职业学院关于2020年春季学期学生返校的通告